MCU微课堂|CKS32F4xx系列产品SDIO
MCU微课堂
CKS32F4xx系列SDIO
第二十四期 2023.10.10
很多单片机系统都需要大容量存储设备,以存储数据。目前常用的有U盘,FLASH芯片,SD卡等。他们各有优点,综合比较,最适合单片机系统的莫过于SD卡了,它不仅容量可以做到很大(32GB以上),支持SPI/SDIO驱动,而且有多种体积的尺寸可供选择(标准的SD卡尺寸,以及TF卡尺寸等),能满足不同应用的要求。
CKS32F4xx系列的SDIO控制器支持多媒体卡(MMC卡)、SD存储卡、SD I/O卡和CE-ATA设备等。SDIO的主要功能如下:1. 与多媒体卡系统规格书版本4.2全兼容。支持三种不同的数据总线模式:1位(默认)、4位和8位。2. 与较早的多媒体卡系统规格版本全兼容(向前兼容)。3. 与SD存储卡规格版本2.0全兼容。4. 与SD I/O卡规格版本2.0全兼容:支持良种不同的数据总线模式:1位(默认)和4位。5. 完全支持CE-ATA功能(与CE-ATA数字协议版本1.1全兼容)。8位总线模式下数据传输速率可达48MHz(分频器旁路时)。数据和命令输出使能信号,用于控制外部双向驱动器。
SDIO主要功能及框图
CKS32F4xx系列的SDIO控制器包含2个部分:SDIO适配器模块和APB2总线接口,其功能框图如下:

复位后默认情况下SDIO_D0用于数据传输。初始化后主机可以改变数据总线的宽度(通过ACMD6命令设置)。如果一个多媒体卡接到了总线上,则SDIO_D0、SDIO_D[3:0]或SDIO_D[7:0]可以用于数据传输。MMC版本V3.31和之前版本的协议只支持1位数据线,所以只能用SDIO_D0(为了通用性考虑,在程序里面我们只要检测到是MMC卡就设置为1位总线数据)。如果一个SD或SD I/O卡接到了总线上,可以通过主机配置数据传输使用SDIO_D0或SDIO_D[3:0]。所有的数据线都工作在推挽模式。SDIO_CMD有两种操作模式:①用于初始化时的开路模式(仅用于MMC版本V3.31或之前版本)②用于命令传输的推挽模式(SD/SD I/O卡和MMC V4.2在初始化时也使用推挽驱动)
SDIO时钟
SDIO总共有3个时钟:
1. 卡时钟(SDIO_CK):每个时钟周期在命令和数据线上传输1位命令或数据。对于多媒体卡V3.31协议,时钟频率可以在0MHz至20MHz间变化;对于多媒体卡V4.0/4.2协议,时钟频率可以在0MHz至48MHz间变化;对于SD或SD I/O卡,时钟频率可以在0MHz至25MHz间变化。
2. SDIO适配器时钟(SDIOCLK):该时钟用于驱动SDIO适配器,来自PLL48CK,一般为48Mhz,并用于产生SDIO_CK时钟。
3. APB2总线接口时钟(PCLK2):该时钟用于驱动SDIO的APB2总线接口,其频率为HCLK/2,一般为84Mhz。
我们的SD卡时钟(SDIO_CK),根据卡的不同,可能有好几个区间,这就涉及到时钟频率的设置,SDIO_CK与SDIOCLK的关系(时钟分频器不旁路时)为:
SDIO_CK=SDIOCLK/(2+CLKDIV)
其中,SDIOCLK为PLL48CK,一般是48Mhz,而CLKDIV则是分配系数,可以通过SDIO的SDIO_CLKCR寄存器进行设置(确保SDIO_CK不超过卡的最大操作频率)。注意,以上公式,是时钟分频器不旁路时的计算公式,当时钟分频器旁路时,SDIO_CK直接等于 SDIOCLK。
这里要提醒大家,在SD卡刚刚初始化的时候,其时钟频率(SDIO_CK)是不能超过400Khz的,否则可能无法完成初始化。在初始化以后,就可以设置时钟频率到最大了(但不可超过SD卡的最大操作时钟频率)。
SDIO命令与响应
SDIO的命令分为应用相关命令(ACMD)和通用命令(CMD)两部分,应用相关命令(ACMD)的发送,必须先发送通用命令(CMD55),然后才能发送应用相关命令(ACMD)。SDIO的所有命令和响应都是通过SDIO_CMD引脚传输的,任何命令的长度都是固定为48位,SDIO的命令格式如表1所示:

所有的命令都是由MCU发出,其中开始位、传输位、CRC7和结束位由SDIO硬件控制,我们需要设置的就只有命令索引和参数部分。其中命令索引(如CMD0,CMD1)在SDIO_CMD寄存器里面设置,命令参数则由寄存器SDIO_ARG设置。一般情况下,选中的SD卡在接收到命令之后,都会回复一个应答(CMD0是无应答),这个应答我们称之为响应,响应也是在CMD线上串行传输的。CKS32F4xx系列的SDIO控制器支持2种响应类型,即:短响应(48位)和长响应(136位),这两种响应类型都带CRC错误检测(不带CRC的响应应忽略CRC错误标志,如CMD1响应)。


同样,硬件为我们滤除了开始位、传输位、CRC7以及结束位等信息,对于短响应,命令索引存放在SDIO_RESPCMD寄存器,参数则存放在SDIO_RESP1寄存器里面。对于长响应,则仅留CID/CSD位域,存放在SDIO_RESP1~SDIO_RESP4等4个寄存器。SD存储卡总共有5类响应(R1、R2、R3、R6、R7),我们这里以R1为例简单介绍一下。R1(普通响应命令)响应输入短响应,其长度为48位,R1响应的格式如表4所示:

在收到R1响应后,我们可以从SDIO_RESPCMD寄存器和SDIO_RESP1寄存器分别读出命令索引和卡状态信息。关于其他响应的介绍,请大家参考SD卡2.0协议。最后,我们看看数据在SDIO控制器与SD卡之间的传输。对于SDI/SDIO存储器,数据是以数据块的形式传输的,而对于MMC卡,数据是以数据块或者数据流的形式传输。本节我们只考虑数据块形式的数据传输。

从上图,我们可以看出,从机在收到主机相关命令后,开始发送数据块给主机,所有数据块都带有CRC校验值(CRC由SDIO硬件自动处理),单个数据块读的时候,在收到1个数据块以后即可以停止了,不需要发送停止命令(CMD12)。但是多块数据读的时候,SD卡将一直发送数据给主机,直到接到主机发送的STOP命令(CMD12)。

数据块写操作同数据块读操作基本类似,只是数据块写的时候,多了一个繁忙判断,新的数据块必须在SD卡非繁忙的时候发送。这里的繁忙信号由SD卡拉低SDIO_D0,以表示繁忙,SDIO硬件自动控制,不需要我们软件处理。
SD卡初始化流程
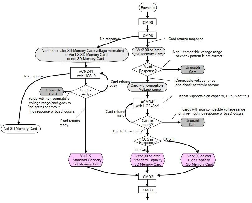
要实现SDIO驱动SD卡,最重要的步骤就是SD卡的初始化,只要SD卡初始化完成,那么剩下的读写操作就简单了,所以我们这里重点介绍SD卡的初始化。从SD卡2.0协议中,我们得到SD卡初始化流程图如图4所示:

从图中,我们看到,不管什么卡(这里我们将卡分为4类:SD2.0高容量卡(SDHC,最大32G),SD2.0标准容量卡(SDSC,最大2G),SD1.x卡和MMC卡),首先我们要执行的是卡上电(需要设置SDIO_POWER[1:0]=11),上电后发送CMD0,对卡进行软复位,之后发送CMD8命令,用于区分SD卡2.0,只有2.0及以后的卡才支持CMD8命令,MMC卡和V1.x的卡,是不支持该命令的。
在发送CMD8后,发送ACMD41(注意发送ACMD41之前要先发送CMD55),来进一步确认卡的操作电压范围,并通过HCS位来告诉SD卡,主机是不是支持高容量卡(SDHC)。
对于支持CMD8指令的卡,主机通过ACMD41的参数设置HCS位为1,来告诉SD卡主机支SDHC卡,如果设置为0,则表示主机不支持SDHC卡,SDHC卡如果接收到HCS为0,则永远不会反回卡就绪状态。
对于不支持CMD8的卡,HCS位设置为0即可。SD卡在接收到ACMD41后,返回OCR寄存器内容,如果是2.0的卡,主机可以通过判断OCR的CCS位来判断是SDHC还是SDSC;如果是1.x的卡,则忽略该位。OCR寄存器的最后一个位用于告诉主机SD卡是否上电完成,如果上电完成,该位将会被置 1。
对于MMC卡,则不支持ACMD41,不响应CMD55,对MMC卡,我们只需要在发送CMD0后,再发送CMD1(作用同ACMD41),检查MMC卡的OCR寄存器,实现MMC卡的初始化。
至此,我们便实现了对SD卡的类型区分,最后发送CMD2和CMD3命令,用于获得卡CID寄存器数据和卡相对地址(RCA)。SD卡在收到CMD2后,将返回R2长响应(136位),其中包含128位有效数据(CID寄存器内容),存放在SDIO_RESP1~4等4个寄存器里面。通过读取这四个寄存器,就可以获得SD卡的CID信息。
CMD3用于设置卡相对地址(RCA,必须为非0),对于SD卡(非MMC卡),在收到CMD3后,将返回一个新的RCA给主机,方便主机寻址。RCA的存在允许一个SDIO接口挂多个SD卡,通过RCA来区分主机要操作的是哪个卡。而对于MMC卡,则不是由SD卡自动返回RCA,而是主机主动设置MMC卡的RCA,即通过CMD3带参数(高16位用于RCA设置),实现RCA设置。同样MMC卡也支持一个SDIO接口挂多个MMC卡,不同于SD卡的是所有的RCA都是由主机主动设置的,而SD卡的RCA则是SD卡发给主机的。在获得卡RCA之后,我们便可以发送CMD9(带RCA参数),获得SD卡的CSD寄存器内容,从CSD寄存器,我们可以得到SD卡的容量和扇区大小等十分重要的信息。CSD寄存器我们在这里就不详细介绍了,关于CSD寄存器的详细介绍,请大家参考SD卡2.0协议。至此,我们的SD卡初始化基本就结束了,最后通过CMD7命令,选中我们要操作的SD卡,即可开始对SD卡的读写操作了。
- 深圳市汇创科电子科技有限公司
- 电话:0755-27809147
- 传真:0755-27809147
- 手机:13823247950
- 网址:www.hck-tech.com
- 销售中心:深圳市宝安区西乡街道固戍二路下围园七星创意园B座501
